Renforcer son système immunitaire devient une priorité quand tu te sens épuisé et que tu attrapes chaque virus qui passe.
Ton corps crie à l’aide.
Pourtant, bâtir des défenses naturelles solides ne demande pas de protocoles compliqués.
Trois piliers fondamentaux suffisent pour commencer à transformer ton organisme en forteresse biologique :
La nutrition ciblée nourrit tes défenses en profondeur.
L’équilibre de ton microbiote abrite 70% de ton immunité.
Une hygiène de vie protectrice soutient ta vitalité au quotidien.
Cette synergie entre alimentation, bactéries amies et habitudes saines crée un bouclier redoutable contre les agressions extérieures.
Tu peux enfin retrouver l’énergie et la résistance que tu mérites.
- Comment renforcer ton système immunitaire en comprenant ses mécanismes
- Les nutriments à privilégier pour soutenir tes défenses
- L’importance de ta flore intestinale dans ta protection globale
- Les habitudes de vie qui stabilisent ta réponse immunitaire
Comment renforcer ton système immunitaire en comprenant ses mécanismes
Pour agir avec précision, il faut d’abord décrypter comment tes gardes du corps s’organisent face aux intrus. Comprendre cette mécanique te permet de cibler exactement ce qui fait défaut.
Distinguer l’immunité innée de l’immunité adaptative
L’immunité innée : ta première ligne de défense ultrarapide
Ton immunité innée agit comme un système d’alarme automatique. Dès qu’un virus tente de s’infiltrer, elle déclenche une réponse immédiate en quelques minutes.
Elle s’appuie sur plusieurs barrières protectrices :
-
Ta peau et tes muqueuses forment un rempart physique qui bloque 90% des intrusions
-
Le mucus et les cils de tes voies respiratoires piègent et évacuent les particules étrangères
-
L’acidité de ton estomac détruit massivement les bactéries avalées
-
Les macrophages et neutrophiles patrouillent en permanence pour dévorer les intrus
Cette réponse reste généraliste : elle attaque tout ce qui semble suspect sans faire de distinction précise. C’est efficace mais limité face à des ennemis sophistiqués.
L’immunité adaptative : ta mémoire immunitaire sur-mesure
L’immunité adaptative intervient en renfort après 3 à 5 jours. C’est ton système « intelligent » qui analyse, apprend et mémorise.
Voici comment elle opère avec précision :
-
Les lymphocytes T scannent chaque cellule infectée et détruisent celles qui sont compromises
-
Les lymphocytes B fabriquent des anticorps spécifiques contre chaque pathogène identifié
-
Les cellules mémoires conservent l’information pendant des années, parfois toute ta vie
Cette mémoire immunitaire explique pourquoi tu ne retombes généralement pas malade avec le même virus.
Ton corps garde la « carte d’identité » de l’ennemi en archives.
La synergie entre les deux systèmes fait toute la différence
Ces deux immunités ne travaillent jamais en solo.
L’innée alerte l’adaptative, qui elle-même renforce l’innée lors d’une réinfection. Cette collaboration permanente assure une protection à la fois rapide et durable.
Quand l’une faiblit, l’autre compense temporairement. Mais si les deux s’épuisent simultanément, tu deviens vulnérable aux infections chroniques et aux rechutes permanentes.
.

Repérer les signes d’un système immunitaire affaibli au quotidien
Cette fatigue qui ne part jamais, même après une nuit complète ? C’est ton système immunitaire qui crie à l’aide.
Quand ton corps combat en permanence, il épuise ses réserves d’énergie vitale.
Les rhumes qui s’enchaînent tous les mois ne sont pas « normaux ». C’est le signal direct que tes défenses naturelles ne tiennent plus la ligne. Ton organisme subit les assauts sans pouvoir riposter efficacement.
Observe aussi cette écorchure sur ta main : elle met des semaines à disparaître ? Ton corps manque cruellement des ressources nécessaires pour régénérer tes tissus.
D’autres signaux révélateurs méritent ton attention :
-
Les infections urinaires ou mycoses récurrentes : ton terrain devient propice aux déséquilibres microbiens
-
Cette bouche qui s’irrite facilement : aphtes, gencives sensibles ou herpès labial fréquent témoignent d’une immunité défaillante
-
Des troubles digestifs persistants : ballonnements, transit perturbé, car 70% de ton immunité se joue dans tes intestins
-
Une peau terne, sèche ou sujette aux inflammations : eczéma, psoriasis ou acné qui s’intensifient révèlent un système surchargé
-
Des ganglions gonflés sans infection déclarée : ton système lymphatique peine à drainer les toxines
Ces petits détails physiques sont des messagers précieux qui révèlent ton état réel de santé.
Ces signaux ne sont pas une sentence définitive.
Ils t’invitent simplement à reprendre le contrôle et à nourrir ton immunité avec les bons outils naturels.
Les nutriments à privilégier pour soutenir tes défenses
Une fois les mécanismes compris, il est temps de passer à l’action en remplissant ton assiette avec les bons carburants pour tes cellules protectrices.
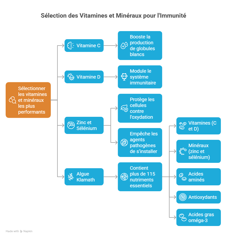
Sélectionner les vitamines et minéraux les plus performants
La vitamine C booste la production de tes globules blancs.
Elle est indispensable pour une réponse rapide.
La vitamine D, elle, module l’ensemble du système.
C’est le chef d’orchestre de tes défenses naturelles, surtout en hiver.
Le zinc et le sélénium.
Ces minéraux protègent tes cellules contre les dégâts de l’oxydation. Ils empêchent les agents pathogènes de s’installer durablement dans ton organisme.
Une carence peut freiner toute ta machine immunitaire. Il faut donc varier les sources alimentaires chaque jour.
Privilégie les aliments bruts, ils contiennent naturellement ces précieux micronutriments protecteurs.

.
L’algue Klamath : le superaliment complet pour ton immunité
Si tu cherches un aliment qui concentre à lui seul l’arsenal nutritionnel complet pour tes défenses, l’algue Klamath (AFA) est une pépite naturelle à découvrir.
Cette microalgue d’eau douce sauvage contient plus de 115 nutriments essentiels : vitamines (dont C et D), minéraux (zinc, sélénium), acides aminés, antioxydants et acides gras oméga-3. Tout ce dont ton système immunitaire a besoin se trouve concentré dans cette algue exceptionnelle.
Elle stimule particulièrement la migration des cellules NK (Natural Killer), ces guerrières de ton système immunitaire qui détruisent les cellules infectées. Son profil nutritionnel unique en fait un allié puissant pour combler les carences et soutenir tes défenses au quotidien.
Sa richesse en chlorophylle et phycocyanine agit comme un véritable booster cellulaire qui revitalise ton organisme en profondeur.
Pour tout savoir sur ses bienfaits, ses dosages et comment l’intégrer à ta routine, découvre l’article complet sur l’algue Klamath.
Intégrer les antioxydants et produits de la ruche à tes repas
La propolis et la gelée royale sont des alliées puissantes, elles agissent comme des boucliers naturels contre les infections.
Utilise-les en cure préventive dès que le froid arrive.
Mange des fruits et légumes colorés pour les antioxydants, ils réduisent le stress oxydatif qui fatigue tes cellules de défense.
Privilégie la qualité bio quand tu le peux et tourne-toi vers les petits producteurs locaux : leurs récoltes fraîches regorgent de nutriments vivants bien plus concentrés. Ton corps te remerciera pour cet apport massif de couleurs et de vitalité.
Les champignons médicinaux : des immunomodulateurs naturels puissants
Face au stress chronique, aux changements de saison et aux agressions extérieures répétées, ton organisme peut avoir besoin d’un soutien ciblé au-delà de l’alimentation.
Les champignons médicinaux sont utilisés depuis des millénaires dans la médecine traditionnelle asiatique pour leurs propriétés immunomodulatrices exceptionnelles.
Contrairement aux stimulants classiques, ils régulent ton système immunitaire : ils le renforcent quand il faiblit et l’apaisent quand il s’emballe.
Le Reishi module ta réponse inflammatoire et réduit le stress qui affaiblit tes défenses.
Le Shiitake stimule la production de tes cellules T.
Le Maitake active tes macrophages pour dévorer les intrus. Le Cordyceps soutient ton énergie cellulaire pendant les périodes de fatigue.
SynerIMMUN de SynerJ-Health combine huit champignons médicinaux (Reishi, Shiitake, Maitake, Cordyceps, Chaga, Pleurote, Agaricus et Polypore) avec des levures probiotiques, du cuivre et des vitamines B essentielles. Cette synergie crée un bouclier naturel complet qui agit sur tous les fronts de ton immunité.
Cette formule s’intègre parfaitement en cure préventive avant l’hiver ou en soutien lors des périodes de vulnérabilité.
La nature offre tout le nécessaire, il suffit de savoir piocher dedans intelligemment.
.
L’importance de ta flore intestinale dans ta protection globale
Au-delà des vitamines, ton armure se forge de l’intérieur, au cœur de tes intestins où siège le gros de ta force.
Maintenir un microbiote sain pour bloquer les pathogènes
Ta muqueuse intestinale sert de barrière physique.
Elle empêche les mauvaises bactéries de passer dans le sang. C’est ton premier rempart interne contre les agressions.
Les bonnes bactéries éduquent tes cellules de défense.
Elles leur apprennent à distinguer les amis des ennemis. Sans ce microbiote en pleine santé, ton immunité devient aveugle.
Une flore déséquilibrée ouvre la porte aux inflammations. Il faut donc en prendre soin quotidiennement.
Ton ventre est ton deuxième cerveau. Il gère aussi ta survie biologique.
Utiliser la synergie prébiotiques-probiotiques pour renforcer ton immunité intestinale
Consomme des aliments fermentés comme le kéfir, la choucroute ou le kimchi. Ils apportent des souches vivantes de probiotiques directement dans ton système digestif, là où réside 70% de ton immunité.
Mais ces bonnes bactéries ont besoin de carburant pour coloniser durablement ton intestin. Les prébiotiques les nourrissent et les maintiennent en vie. Tu les trouves dans les poireaux, l’ail, les oignons, les asperges ou la chicorée.
Cette synergie entre probiotiques (les bactéries) et prébiotiques (leur nourriture) renforce considérablement ta diversité bactérienne. Plus ton microbiote est varié, plus tes défenses immunitaires sont solides.
Pour un soutien ciblé, découvre ces compléments pour réparer ton intestin qui associent souches probiotiques et fibres prébiotiques.

Les habitudes de vie qui stabilisent ta réponse immunitaire
Mais l’alimentation ne fait pas tout, car ton mode de vie influence directement la capacité de tes troupes à rester mobilisées.
Gérer ton stress et ton sommeil pour limiter le cortisol
Le manque de repos fait chuter la production de cytokines.
Ces protéines coordonnent ta réponse immunitaire. Sans elles, ton corps réagit trop lentement aux agressions.
Accorde-toi un vrai sommeil récupérateur chaque nuit : c’est durant ces phases de repos profond que ton corps fabrique massivement ces protéines protectrices et régénère tes défenses immunitaires.
Le stress chronique libère du cortisol en excès.
Cette hormone éteint littéralement tes défenses naturelles. C’est un véritable saboteur pour ton immunité.
La cohérence cardiaque réduit cet effet immunosuppresseur.
Pratique-la cinq minutes par jour via cette méthode pour calmer ton système nerveux.
La sérénité est une arme biologique.
Un esprit apaisé fabrique plus de cellules protectrices qu’un cerveau submergé par l’anxiété. Ton immunité ne se renforce pas uniquement dans l’assiette, mais aussi dans ta capacité à gérer le stress quotidien.
Ne néglige jamais ton équilibre mental pour renforcer système immunitaire.
Pratiquer un sport modéré et s’exposer à la lumière du jour
Une marche quotidienne améliore la circulation de tes cellules protectrices. Le mouvement aide la lymphe à drainer les toxines. Pas besoin de sport intense pour être redoutable.
Expose-toi au soleil. La lumière naturelle permet la synthèse de la vitamine D par ta peau. C’est vital quand la luminosité baisse. Dix minutes quotidiennes suffisent souvent.
L’activité physique modérée est un pilier à ne pas négliger.
Elle stimule la circulation de tes cellules immunitaires, réduit l’inflammation chronique et améliore ta réponse aux infections.
Privilégie la régularité plutôt que l’intensité : ton système immunitaire se renforce avec une activité douce et constante, pas avec des efforts violents qui le surchargent.
Tu détiens désormais les leviers pour forger un bouclier durable : nutrition ciblée, microbiote équilibré et hygiène de vie protectrice.
Agis dès maintenant pour mieux armer ton immunité et bannir la fatigue.
En combinant ces trois piliers, tu créés une synergie puissante qui renforce durablement tes défenses et te redonne l’énergie que tu mérites.





